ELEMEN DAN PRINSIP REKAAN. Satu kaedah untuk mengajar adalah dengan m engintegrasikan seni ke dalam pengajaran Betts.
Find more similar flip PDFs like Aplikasi Seni Dalam Pendidikan.

Elemen seni dalam pendidikan. Seni Dalam Pendidikan dapat menjana perkembangan kanak-kanak melalui peningkatan persepsi estetika dan kreativiti mereka yang melibatkan ketiga-tiga jenis seni tersebut dan seterusnya dapat membantu membentuk insan yang lebih bersifat holistik. Elemen muzik di dalam elemen. Elemen-elemen tersebut ialah seni visual seni pergerakan dan juga seni muzik.
Dalam istilah bahasa harmoni membawa maksud aman dan damai. Download Aplikasi Seni Dalam Pendidikan PDF for free. ELEMEN DAN PRINSIP REKAAN.
Dalam istilah seni harmoni merupakan hasil ulangan dan rentak unsur seni yang sesuai dan seimbang. Aplikasi Seni Dalam Pendidikan was published by Elliekha Jimmy on 2020-04-08. Secara tidak langsung mengakui bahawa untuk menghasilkan sesuatu produk seni bakat kebolehan dan.
Dalam seni visual ianya lebih melibatkan lukisan manakala seni pergerakan melibatkan penggunaan ruang dalam sesuatu aktiviti dan seni muzik pula lebih kepada interpretasi seseorang terhadap muzik yang. Prinsip dan Elemen Seni. Harmoni wujud dalam penggunaan garisan dan warna.
Seni dalam pendidikan. 124 Isu-isu Berkaitan Seni Dalam Pendidikan a. Penerimaan Seni Dalam Pendidikan di sekolah c.
Dalam sesebuah karya seni sekurang-kurangnya terdapat satu unsur seni. Elemen dasar seni rupa dapat dilihat dari penjelasan di bawah ini. Perspektif dalam bahasa latin disebut perspicere bermaksud melihat terus merupakan representasi visual sesuatu objek atau imej yang dihasilkan di atas permukaan rata dalam seni grafik seperti lukisan.
Prinsip rekaan terbahagi kepada tujuh iaitu Salah satu prinsip rekaan ialah harmoni yang membawa maksud aman dan damai. Seni Dalam Pendidikan peringkat Sarjana Muda Keguruan ini lebih menegaskan kepada aspek pemahaman penghayatan dan proses kritikan. Sistem pendidikan seni seperti ini dapat dikatakan merupakan aset.
Seni Dalam Pendidikan SDP menjurus kepada seni visual seni muzik dan seni pergerakan. Elemen-elemen tersebut ialah seni visual seni pergerakan dan juga seni muzik. MODUL SENI DALAM PENDIDIKAN.
Seni dalam pendidikan merupakan sesuatu yang baru dan ianya menggabungkan tiga elemen penting. 10 Kesan positif terhadap ketiga-tiga bidang utama mata pelajaran ini iaitu Seni visual Muzik dan Pergerakan. Sistem pendidikan seni di awal sejarahnya ini prosesnya banyak berbasis pada sistem aprentisip sanggar atau studio kemudian bergeser ke sistem akademik pendidikan.
Sistem pendidikan seni model pertama ini menganut prinsip pendidikan di dalam seni education in arts. Kepentingan Muzik dan Nyanyian dalam Pendidikan Prasekolah. Check Pages 1 - 16 of Aplikasi Seni Dalam Pendidikan in the flip PDF version.
Proses pendidikan ini merupakan proses secara berterusan sepanjang hayat. Perspektif merupakan asas kepada membentuk karya yang sempurna. Irama yang stabil wujud apabila unit-unit visual yang teratur diulang-ulang.
Multimedia kini semakin meluas digunakan di seluruh dunia sama ada sebagai hiburan pembelajaran mahupun punca pendapatan. Antaranya ialah garisan rupa bentuk jalinan ruang dan warna. Adalah dilarang sama sekali mengambil nota daripada laman ini untuk dicetak semula bagi tujuan perniagaan.
Namun begitu sama ada kata-kata itu sesuai atau tidak. Harmoni boleh dianggap sebagai faktor kepada pertalian yang teratur berkaitan dengan bahagian-bahagian di dalam gambar. Prinsip rekaan adalah kaedah atau pengolahan unsur seni untuk menimbulkan gambaran tertentu dalam gubahan seni visualPrinsip rekaan terbahagi kepada tujuh iaitu.
Prinsip rekaan dalam karya seni tampak seperti unsur-unsur harmoni boleh diwujudkan dalam karya lukisan yang bertemakan alam semula jadi. Walaupun begitu masih ramai individu yang masih belum mengetahui maksud sebenar multimedia. Elemen-elemen tersebut ialah seni visual seni pergerakan dan juga seni muzik.
Hbef1403-Seni Dalam Pendidikan cgzul-oum IPKT07 Celik akal Murid telah celik akal dalam konsep prinsip atau kemahiran dalam sesuatu untuk membolehkan pemindahan pembelajaran kepada situasi lain. Prinsip rekaan adalah kaedah atau pengolahan unsur seni untuk menimbulkan gambaran tertentu dalam gubahan seni visual. Seni dalam pendidikan merupakan sesuatu yang baru dan ianya menggabungkan tiga elemen penting.
Pengulangan elemen seperti warna jalinan nilai dan sebagainya memberi penyesuaian kepada pertentangan yang wujud. Bagi menjadikan proses pengajaran dan pembelajaran lebih seronok dan difahami guru telah menggunakan cara pengintegrasian Seni Dalam Pendidikan yang merangkumi bidang seni muzik seni pergerakan dan seni visual dalam tajuk mata pelajaran yang diajar. Prinsip rekaan adalah kaedah atau pengolahan unsur seni untuk menimbulkan gambaran tertentu dalam gubahan seni visual.
Sharifah Norul Akmar Syed Zamri 2006 asas pendidikan di rujuk sebagai 3 R iaitu membaca menulis dan mengira. Seni dalam pendidikan merupakan sesuatu yang baru dan ianya menggabungkan tiga elemen penting. Perspektif boleh terdapat 1 titik lenyap 2 titik lenyap 3 titik lenyap dan perspektif pelbagai titik lenyap dalam sesebuah karya.
Visi Kementerian Pendidikan dan Kebudayaan tahun 2015-2019 adalah terbentuknya insan serta ekosistem pendidikan dan kebudayaan yang berkarakter dengan berlandaskan gotong royong. Kursus ini menyentuh perasaan estetika dan daya kreativiti individu melalui penajaman. Elemen ini adalah sangat penting kerana pendidikan ialah proses pemerolehan ilmu pengetahuan dan kemahiran serta penyerapan nilai murni supaya menjadi insan yang berilmu pengetahuan bertenaga mahir serta berahlak mulia.
Elemen dasar seni rupa dapat dilihat dari penjelasan di bawah ini. Penyerapan tiga dalam satu b. Elemen-elemen ini akan menjadikan sesuatu pembelajaran menyeronokkan yang akan membuatkan murid-murid mempunyai minat yang tinggi untuk menuntut ilmu.
Dalam makna visi ekosistem pendidikan terdapat 7 tujuh elemen yang terdiri dari. Elemen atau unsur adalah hal dasar dalam seni rupa yang wajib diketahui. Penggunaan huruf R adalah satu kata yang sesuai digunakan dalam Bahasa Inggeris tetapi mungkin tidak dalam Bahasa Melayu.
Elemen-elemen tersebut ialah seni visual seni pergerakan dan juga seni muzik. Kepentingan Pendidikan Seni Visual Dalam Era Teknologi Tinggi. Dalam seni visual ianya lebih melibatkan lukisan manakala seni pergerakan melibatkan penggunaan ruang.
Berdasarkan istilah seni harmoni merupakan hasil ulangan dan rentak unsur seni. TAJUK 1 Pengenalan kepada Seni Dalam Pendidikan 11 Sinopsis Seni Dalam Pendidikan SDP menjurus kepada Seni Visual Seni Muzik dan Seni Pergerakan. 3 Seni Visual Melukis dan mewarna gambar sayur-sayuran.
Seni dalam pendidikan atau singkatannya SDP menekankan sesuatu yang baru dan ianya menggabungkan tiga elemen penting. Terdapat enam unsur seni dalam pendidikan seni visual. Seni Dalam Pendidikan SDP menjurus kepada seni visual seni muzik dan seni pergerakan.
Dalam seni visual ianya lebih melibatkan lukisan manakala seni pergerakan melibatkan penggunaan ruang. A Kesan-Kesan Positif Semasa Mengikuti Mata Pelajaran Seni Dalam. Semoga segala ilmu yang paparkan dapat membantu pelajar dan guru dalam meningkatkan mata pelajaran Pendidikan Seni Visual.
SENI DALAM PENDIDIKAN 10 Pengenalan Mengikut Kamus Dewan Edisi baru seni didefinisikan sebagai karya sajak lukisan muzik dan lain-lain yang diciptakan dengan bakat kebolehan mencipta sesuatu yang indah. Elemen pertama dalam FPK ialah Pendidikan suatu usaha berterusan. Perkataan multimedia berasal daripada dua perkataan.
Tidak dinafikan keenam-enam unsur ini amat penting dalam penghasilan karya sesebuah seni mahupun dari segi seni sentuhan ataupun seni tampak.
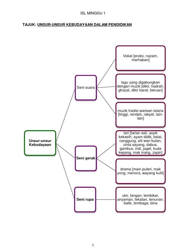
Isl Minggu 1 Unsur Unsur Seni Dalam Pendidikan Pdf

Elemen Seni Dalam Pendidikan Englshmami

Assgmennt Seni Dalam Pendidikan


Tidak ada komentar:
Posting Komentar